Jiangxi Safety Technology Association of Special Equipment
按钮文本
联系我们
欢迎访问江西省特种设备安全技术协会官网 !
江西省特种设备安全技术协会
网站首页
协会概况
协会简介
培训基地
组织架构
协会章程
联系我们
新闻中心
行业新闻
协会动态
通知公告
行业招聘
党建园地
行业综合党委
支部动态
学习园地
人员培训
培训计划
开班通知
报名指南
资料下载
鉴定评审
业务范围
通知公告
资料下载
法律法规
国家法规
地方法规
法规宣贯
TSG规范
相关标准
会员中心
会员公告
入会指南
会员风采
协会简讯
法律咨询
办事指南
互动交流
技术交流
在线咨询
活动报名
文章详情
网站首页
>>
市场监管总局发布《化工企业承压类特种设备完整性管理指南(试行)》
搜索
标题
摘要
内容
市场监管总局发布《化工企业承压类特种设备完整性管理指南(试行)》
来源:
|
作者:
中特促进会
|
发布时间:
2026-01-27
|
627
次浏览
|
🔊
点击朗读正文
❚❚
▶
|
分享到:
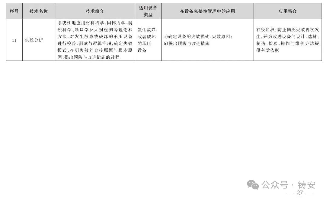
《化工企业承压类特种设备完整性管理指南(试行)》
---------------------------------------